
【法規修正】消防安全設備檢修及申報辦法| 0301新修正
- 發文日期: 中華民國112年3月1日
- 發文字號: 台內消字第1110827490號令
- 主旨: 修正「消防安全設備檢修及申報辦法」
- 修正目的及意旨:
為配合消防法(以下簡稱本法)111年5月11日修正公布第9條第2項授權規定,並依實務執行情形檢討,完備消防安全設備檢修及申報作業規範,爰修正消防安全設備檢修及申報辦法(以下簡稱本辦法)。
修正內容如下:
- 一、增訂歇業或停業場所之檢修頻率及申報檢修結果期限(修正條文第5條)
- 二、增訂管理權人得自行辦理滅火器、標示設備及緊急照明燈消防安全設備檢修之方式(修正條文第8條)
- 三、修正場所消防安全設備檢修結果有不符規定者,應立即改善,並檢附改善完成之證明文件(修正條文第9條)
- 四、增訂場所所在地主管機關受理定期檢修結果申報之查核及處理方式(修正條文第10條)
- 五、增訂建築物整棟已無使用情形之認定基準與其管理權人申請免辦理定期檢修及申報檢修結果之作業程序(修正條文第11條)。
條文對照如下:
- 第一條【修正條文】
- 本辦法依消防法 (以下簡稱本法)第九條第二項規定訂定之。
條文說明:
- 條文未修正。
- 第二條【修正條文】
- 消防安全設備之檢修項目如下:
一、滅火設備。
二、警報設備。
三、避難逃生設備。
四、消防搶救上之必要設備。
五、其他經中央主管機關認定之消防安全設備或必要檢修項目。
- 消防安全設備之檢修項目如下:
- 第二條【現行條文】
- 消防安全設備之檢修項目如下:
一、滅火設備。
二、警報設備。
三、避難逃生設備。
四、消防搶救上必要之設備。
五、其他經中央主管機關認定之消防安全設備或必要檢修項目
- 消防安全設備之檢修項目如下:
條文說明:
- 配合各類場所消防安全設備設置標準第七條與第十一條規範各類場所消防安全設備之定義及種類,為使用詞一致,爰修正第四款文字。
- 第三條【修正條文】
- 消防安全設備之檢修方式如下:
一、外觀檢查:經由外觀判別消防安全設備有無毀損,及其配置是否適當。
二、性能檢查:經由操作判別消防安全設備之性能是否正常。
三、綜合檢查:經由消防安全設備整體性之運作或使用,判別其機能。
- 消防安全設備之檢修方式如下:
- 第三條【現行條文】
- 消防安全設備之檢修方式如下:
一、外觀檢查:經由外觀判別消防安全設備有無毀損,及其配置是否適當。
二、性能檢查:經由操作判別消防安全設備之性能是否正常。
三、綜合檢查:經由消防安全設備整體性之運作或使用,判別其機能。
消防設備師、消防設備士(以下簡稱檢修人員)或消防安全設備檢修專業機構(以下簡稱檢修機構)辦理前項檢查之必要設備及器具如附表一。檢修人員及檢修機構於辦理前項檢查前,應確認必要設備及器具已依中央主管機關公告之項目、週期及國內外第三公證機構辦理校正。
- 消防安全設備之檢修方式如下:
條文說明:
- 一、第一項未修正。
- 二、為配合消防法(以下簡稱本法)第九條第二項授權項目之規定次序,現行第二項移列至修正條文第六條規定,爰予刪除。
- 第四條【修正條文】
- 消防安全設備之檢修基準,由中央主管機關公告之。
依本法第六條第三項或各類場所消防安全設備設置標準第三條核准或認可之消防安全設備,應依申請核准或認可時提具之檢修方法及表格進行檢修。
- 消防安全設備之檢修基準,由中央主管機關公告之。
- 第四條【現行條文】
- 消防安全設備之檢修基準,由中央主管機關公告之。 前項檢修基準公告前,依本法第六條第三項或各類場所消防安全 設備設置標準第三條核准或認可之消防安全設備,應依申請核准或認可時提具之檢修方法及表格進行檢修及申報。
條文說明:
- 一、第一項未修正。
- 二、查中央主管機關即內 政部業於一百零九年 八月二十一日以內授消字第一○九○八二 三一七四號令訂定發 布消防安全設備及必要檢修項目檢修基準,爰刪除第二項「前項檢修基準公告前」 文字並酌作文字修正。
- 第五條【修正條文】
- 各類場所消防安全設備之檢修頻率及申報期限如附表一。 各類場所管理權人應依前項所定檢修頻率與申報期限進行消防安全設備檢修及檢修結果申報 (以下簡稱申報)。
- 第五條【現行條文】
- 各類場所消防安 全設備之檢修期限及申 報備查期限如附表二。 但應於中華民國一百零八年三月底或五月底申 報備查者,得延至同年六月底前或八月底前。
條文說明:
- 一、配合現行條文第三條第二項移列至修正條文第六條規定,爰修正現行本文附表次序,並配合本法第九條第二項規定,將「期限」修正為「頻率」及刪除「備查」文字。
- 二、現行但書規定係考量本辦法一百零八年三月二十七日訂定發布時,為降低現行附表二所定檢修期限及檢修結果報請備查期限衝擊之過渡條款,現已無規定之必要,爰予以刪除。修正附表一增訂歇業或停業場所定期辦理消防安全設備之檢修頻率為「每年一次」,申報期
限為「每年五月底前」,是本辦法修正發布後,該類場所適用 之期限為一百十二年 五月底,業已有充裕之緩衝期限。 - 三、有關各類場所管理權 人樣態,依據內政部消防署九十六年七月 十六日消署預字第○ 九六○五○○四三九 號函釋意旨,歇業場所管理權人之認定, 為依法令或契約對該 場所有實際支配管理 權者進行判斷,如歇 業期間租賃契約仍然存續,該場所仍由商業負責人管理使用, 管理權人為商業負責人;如歇業期間已終止租賃契約,該場所 係由所有權人管理使用,管理權人則為所有權人。
- 四、配合修正條文第四條第二項修正,爰增訂 第二項規範各類場所管理權人應依前項規定進行消防安全設備檢修及檢修結果申報。
- 第六條【修正條文】
- 消防設備師、消防設備士(以下簡稱檢修人員)或消防安全設備檢修專業機構(以下簡稱檢修機構)辦理消防安全設備檢修之必要設備及器具如附表二。檢修人員及檢修機構於辦理消防安全設備檢修前,應確認必要設備與器具已依中央主管機關公告之項目、週期及國內外第三公證機構辦理檢驗或校準。
- 第三條第二項 【現行條文】
- 消防設備師、消防設備士(以下簡稱檢修人員)或消防安全設備檢修專業機構(以下簡稱檢修機構)辦理前項檢查之必要設備及器具如附表一。檢修人員及檢修機構於辦理前項檢查前,應確認必要設備及器具已依中央主管機關公告之項 目、週期及國內外第三公證機構辦理校正。
條文說明:
- 一、本條由現行條文第三條第二項移列修正。
- 二、配合本法第九條第二項授權項目之規定次序,爰將現行條文第三條第二項規範事項分列二項;另修正附表次序。
- 三、為配合本法第九條第二項用 詞及法制體例,第二項酌作文字修正。
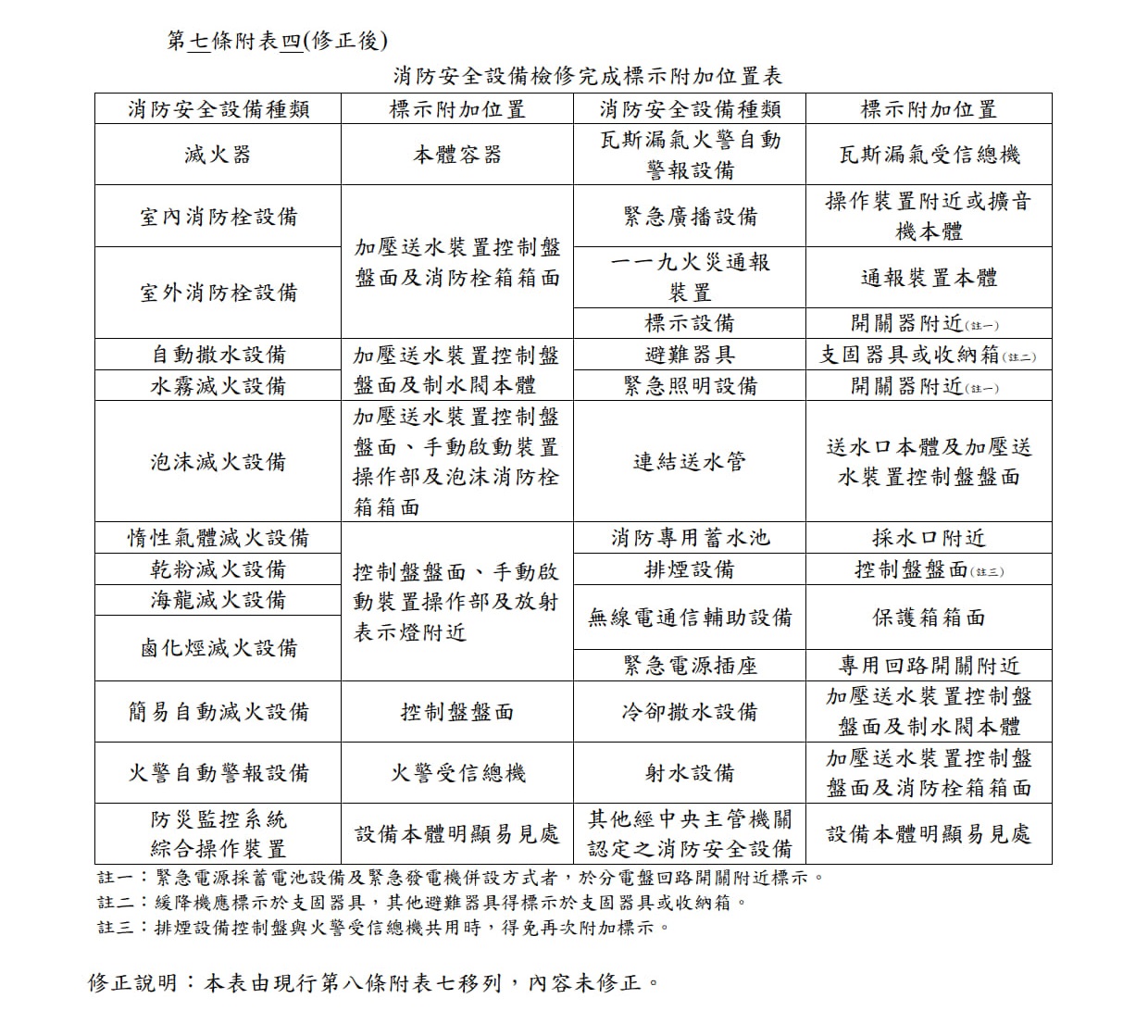
- 第七條 【修正條文】
- 檢修人員或檢修機構完成消防安全設備檢修後,應依下列規定附加檢修完成標示:
一、 標示之規格、樣式應符合附表三規定。
二、 以不易脫落之方式,於附表四規定位置附加標示。
三、 附加標示時,不得覆蓋、換貼或變更原新品出廠時之資訊;已附加檢修完成標示者,應先清除後,再予附加, 且不得有混淆或不易辨識情形。 檢修人員或檢修機構未附加檢修完成標示、附加之檢修完成標示違反前項規定或經查有不實檢修者,場所所在地主管機關應命其附加或除去之。
- 檢修人員或檢修機構完成消防安全設備檢修後,應依下列規定附加檢修完成標示:
- 第八條【現行條文】
- 依第六條第一項檢修完成之消防安全設備,檢修人員或檢修機構應依下列規定附加檢修完成標示:
一、 標示之規格樣式應符合附表六規定。
二、 以不易脫落之方式,於附表七規定位置附加標示。
三、 附加標示時,不得覆蓋、換貼或變更原新品出廠時之資訊;已附加檢修完成標示者,應先清除後,再予附加,且不得有混淆或不易辨識情形。檢修人員或檢修機構未附加檢修完成標示、附加之檢修完成標示違反前項規定或經查有不實檢修者,消防機關應命其附加或除去之。
- 依第六條第一項檢修完成之消防安全設備,檢修人員或檢修機構應依下列規定附加檢修完成標示:
條文說明:
- 一、條次變更。
- 二、第一項序文酌作文字修正;第一項第一款及第二款修正附表次序,理由同第五條說明一前段。
- 三、配合本法第九條第一項序文將「當地消防機關」修正為「場所所在地主管機關」,第二項酌作文字修正。
- 四、管理權人按本法第九條第一項第三款規定得自行辦理滅火器、標示設備及緊急照明燈消防安全設備之檢修,其場所規模小,檢修結果可外觀判定,為簡政便民,爰未規範管理權人完成消防安全設備檢修後應依規定附加檢修完成標示;至檢修人員或檢修機構於檢修消防安
全設備完成後須張貼標示,係考量其執行業務應具一定專業度,為使民眾能簡單、清楚辨別消防安全設備是否檢修完成,爰予明定。
- 第八條 【修正條文】
- 受託辦理檢修之檢修人員或檢修機構應依第二條至第四條及第六條規定檢修消防安全設備,並將檢修報告書(如附表五)及下列文件交付管理權人:
一、各該消防安全設備之種類及數量表。
二、配置平面圖(圖面標註尺寸及面積)。
三、檢修人員或檢修機構證明文件影本。
四、檢修人員講習訓練積分證明文件影本。
管理權人依第三條及第四條規定檢修滅火器、標示設備或緊急照明燈消防安全設備,應填具前項檢修報告書。
前二項所定應檢修之消防安全設備,於場所所在地主管機關會勘通過之合法場所,為消防安全設備竣工圖說所載項目;於違規使用場所,為該場所現有之消防安全設備。
第一項檢修報告書所附各種設備檢查表應註明檢修項目之種別、容量及檢修使用設備器具之名稱、型式、檢驗或校準日期。有消防安全設備不符規定者,應清楚載明其不良狀況情形、位置及處置措施。
- 受託辦理檢修之檢修人員或檢修機構應依第二條至第四條及第六條規定檢修消防安全設備,並將檢修報告書(如附表五)及下列文件交付管理權人:
- 第六條【現行條文】
- 第六條 受託辦理檢修之檢修人員或檢修機構應依第二條至第四條規定檢修消防安全設備,並將檢修報告書(如附表三)及下列文件交付管理權人:
一、各該消防安全設備之種類及數量表。
二、配置平面圖(圖面標註尺寸及面積)。
三、檢修人員或檢修機構證明文件影本。
四、檢修人員講習訓練積分證明文件影本。
前項所定應檢修之消防安全設備,於當地消防機關會勘通過之合法場所,為消防安全設備竣工圖說所載項目;於違規使用場所,為該場所現有之消防安全設備。
第一項檢修報告書所附各種設備檢查表應註明檢修項目之種別、容量及檢修使用設備器具之名稱、型式、校正日期。有消防安全設備不符規定者,應清楚載明其不良狀況情形、位置及處置措施。
- 第六條 受託辦理檢修之檢修人員或檢修機構應依第二條至第四條規定檢修消防安全設備,並將檢修報告書(如附表三)及下列文件交付管理權人:
條文說明:
- 一、條次變更。
- 二、配合現行條文第三條第二項移列至修正條文第六條,第一項序文酌作文字修正並修正附表次序。
- 三、配合本法第九條第一項第三款增訂管理權人得自行辦理滅火器、標示設備及緊急照明燈消防安全設備檢修之規定,另考量僅設有滅火器、標示設備或緊急照明燈消防安全設備之場所,可由外觀或簡易操作判定性能,且其更換新品尚無困難性,爰予納入管理權人無須辦理消防安全設備檢修之必要設備及器具與確認必要設備及器具已依中央主管機關公告之項目、週期及國內外第三公證機構辦理檢驗或校準,爰增訂第二項。
- 四、現行第二項移列至第三項,並酌作文字修正,理由同第七條說明三。
- 五、現行第三項移列至第四項,並酌作文字修正,理由同第六條說明三。
- 第十條 【新增條文】
- 場所所在地主管機關受理前條申報後,應依消防安全設備申報受理單(以下簡稱申報受理單,如附表八)所列查核項目及內容詳加審核,並應於審核完成後,將申報受理單交付管理權人或其代理人;經審核不合格者,應將不合格項目及內容明列,並通知限期補正或改善。
條文說明:
- 一、本條新增。
- 二、為配合本法第九條第二項授權項目增訂檢修消防安全設備「報請審核時之查核、處理方式」,爰新增本條規定。
- 第十一條 【新增條文】
- 本法第九條第一項但書所定各類場所所在之建築物整棟已無使用之情形,應符合下列認定基準:
一、使用狀態應符合下 列情形之一:
(一)建築物內部之場所均已歇業、停業或現場無實際使用情形。
(二)因地震、水災、風災、火災或其他重大事變,致建築物毀損無法使用。
(三)因違反相關法規,經有關機關採取停止供水、供電或封閉等措施。
(四)其他經場所所在地主管機關認定已無使用之情形。
二、管理狀態應符合下 列情形之一:
(一)建築物於避難層開向屋外之出入口及車輛出入口均已全日上鎖或封閉,且各出入口明顯處所張貼禁止進入之告示。
(二)整棟建築物之建築基地周圍,設置圍籬予以封閉,且於明顯處所張貼禁止進入之告示。
(三)其他經場所所在地主管機關認定建築物已封閉之情形。
管理權人應檢具下列文件報請場所所在地主管機關審核同意後,始得免定期辦理消防安全設備檢修及申報:
一、 申請書(如附表九)。
二、 建築物所有權狀影本。
三、 管理權人身分證明文件影本。
四、 符合前項第一款及第二款狀態之一之證明文件或照片。
五、 整棟建築物自主安全管理措施。
六、 其他經中央主管機關公告之文件。
- 本法第九條第一項但書所定各類場所所在之建築物整棟已無使用之情形,應符合下列認定基準:
條文說明:
- 一、本條新增。
- 二、為配合本法第九條第二項授權項目增 訂「建築物整棟已無使用情形之認定基準與其報請審核應備文 件」,爰新增本條規定。
- 三、第一項說明如下:
(一)第一款明定建築物整棟已無使用情形 之使用狀態認定基準,其樣態包括第一目場所自行就其營業需求歇業、停
業或無使用等情形,此部分係以現場實際使用情形認定;第二目為建築物因地震等天然或人為事故無法使用,且實際無使用之情形;第三目為建築物因違反建築或消防等法規,經有關機關處停止使用或依行政執行法處停止供水、供電或封 閉等處分,且實際無使用之情形;
第四目為賦予場所所在地主管機關因地制宜之彈性空間,爰明定其他經場所所在地主管機關認 定已無使用之情形 。
(二)第二款明定建築物整棟已無使用情形之管理狀態認定基準,其樣態包括第一目建築物於避難層開向屋外之出入口及車輛出入口均已全日上鎖或封閉,且各出入口明顯處所張貼禁止進入之告示;第二目為整棟建築物之建築基地周圍,設置圍籬予以封閉,且於明顯處所張貼禁止進入之告示;第三目為如有上開以外之建築物整棟已無使用經場所所在地主管機關認定建築物已封閉之情形。
(三)本法第九條第一項但書所定各類場所所在之建築物整棟已無使用情形之認定,須同時符合第一款及第二款所定情形,併予敘明。 - 四、第二項明定建築物整棟已無使用情形申請免辦理定期檢修及申報之作業程序,由管理權人自行先提報申請書等文件,經場所所在地主管機關審核同意後,始得免定期辦理消防安全設備檢修及申報。
- 第十二條 【修正條文】
- 經場所所在地主管機關會勘通過依法取得使用執照、變更使用執照或室內裝修許可等證明文件之合法場所,於該證明文件申請範圍內之消防安全設備,符合下列規定之一者,管理權人免辦理當次檢修及申報:
一、甲類場所:自該證明文件核發之日期起算,距申報期限在六個月以內。
二、甲類以外場所:自該證明文件核發之日期起算,距申報期限在一年以內。
- 經場所所在地主管機關會勘通過依法取得使用執照、變更使用執照或室內裝修許可等證明文件之合法場所,於該證明文件申請範圍內之消防安全設備,符合下列規定之一者,管理權人免辦理當次檢修及申報:
- 第九條【現行條文】
- 經當地消防機關會勘通過依法取得使用執照、變更使用執照或室內裝修許可等證明文件之合法場所,於該證明文件申請範圍內之消防安全設備,符合下列規定之一者,免辦理當次檢修及申報備查:
一、甲類場所:自該證明文件核發之日期起算,距申報期限在六個月以內。
二、甲類以外場所:自該證明文件核發之日期起算,距申報期限在一年以內。
- 經當地消防機關會勘通過依法取得使用執照、變更使用執照或室內裝修許可等證明文件之合法場所,於該證明文件申請範圍內之消防安全設備,符合下列規定之一者,免辦理當次檢修及申報備查:
條文說明:
- 一、條次變更。
- 二、序文酌作文字修正, 理由同第七條說明三及第九條說明二前段。
- 為因應時下使用型態複雜的建築物消防安全設備檢修疑慮,消防法已於去(111)年5月11日修正公布施行相關消防安全設備檢修及申報規範,內政部也為完備執行密度
- 今(16)日部務會報通過修正「消防安全設備檢修及申報辦法」:
- 明確規範歇業或停業場所,應每年辦理1次消防安全設備檢修及申報;若場所消防安全不符者,也要求立即改善
- 授權管理權人更新簡易消防設備,確保場所消防設備能發揮即時警報、滅火、避難等功能,保障人民財產安全。
- 內政部表示,本次依消防法授權規定,修訂各類場所包含歇停業場所,每年應辦理1次消防安全設備檢修及申報;如果消防安全設備檢修結果有不符規定者,應須立即改善,並檢附改善完成的證明文件,以確保場所管理權人落實辦理建築物消防安全設備管理、申報及修繕,提升場所消防安全設備的管理效能。
- 此外,考量目前消防安全設備檢修需委託消防設備師(士)辦理,為更有效率汰舊換新消防設備,這次也針對僅設有滅火器、標示設備或緊急照明燈等非系統式消防安全設備的場所,該類設備可由外觀或簡易操作判定性能,且更換新品沒有困難性,並增列管理權人即可自行辦理消防安全設備檢修。
- 本次也增訂場所所在地主管機關受理定期檢修結果申報的查核及處理方式、建築物整棟已無使用情形的認定基準,以及其管理權人申請免辦理定期檢修、申報檢修結果的作業程序,以完善作業流程。
- 本次通過修正「消防安全設備檢修及申報辦法」,將於近期完成法制作業程序後,發布施行。







