
113警專第43期|放榜名單、錄取分數、正備取人數公告
放榜後最新講座
- 先恭喜各位準警專生,進入警專後更是一種挑戰,如何在兩年後優先爭取服務單位,或是比警大快速當官,特別邀請專39期,畢業即通過三等內軌行政的學長(三年就考上三等),回台中高見舉辨現場講座:
- 時間:6/30(日)下午2點-3點
⚡主講:胡愷峯學長
⚡專39期一年內即考取三等行政
⚡警專41-44期皆可參加
- 內容如下:
- 如何取得巡官資格
- 在校課業規劃與時間分配
- 在校如何為三等打基礎
- 畢業分發單位
- 讀書方式
考試補列初試(筆試)合格考生名單 1130614
- 依據本校專43期招生簡章考生複查初試(筆試)成績之規定辦理。
- 本公告補列初試(筆試)合格考生者,將另以電話及e-mail通知辦理招生考試複試作業。
警專43期榜單下載
放榜後注意事項
- 初試合格榜單依照橫式公文書寫格式、印製方向印製,先由左至右、再由上至下為原則,印製順序為正取生依准考證號碼排序,備取生依名次排序。
- 初試(筆試)合格考生名單內有「*」符號者,為原住民加分之考生,依招生簡章規定,此類考生因加分而達正取最低錄取分數者,不超出招生名額3%,因此各組備取生名單內列有「*」符號者,需俟各組原住民因加分而達最低錄取分數之正取生名額之正取生名額出缺時,始能依加分後成績順序排名遞補;若各組原住民因加分而達最低錄取分數之正取生無缺額時,則比照一般考生以原始(不加分)成績順序排名遞補。
- 成績單寄發時間:
- 初試合格考生:本校於113年6月7日起以考生網路報名時所填之通訊地址掛號個別郵寄「成績單」、「複試通知單」、「複試體檢表」等各1張,並依通知至警專參加複試。若於放榜7日後,未接到本校複試通知單,請即向招生專線查詢。
- 未達初試合格標準考生:於113年6月7日起僅以平信寄發「成績單」。
複試注意事項
- 複試日期:113年7月1日至5日(依複試通知單規定之組別、梯次、時段)。
- 複試地點:警專大禮堂。
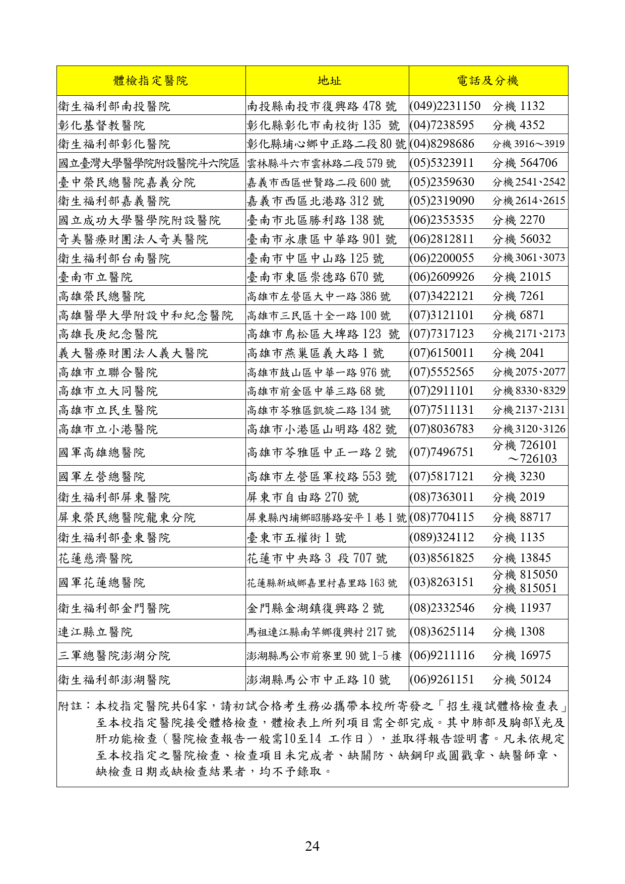
- 初試合格考生應於複試日之前(至少前10至14日以上),攜帶警專寄發之「招生複試體格檢查表」至警專指定受檢醫院接受體格檢查(費用由考生自行負擔)。
- 參加複試注意事項:
- 考生應親自參加複試,著簡便整齊服裝。
- 攜帶身分證、學歷證件及招生複試體格檢查表等規定證件報到(如為特種身分考生尚需相關證件正本)。
- 「招生複試體格檢查表」限於指定受檢醫院檢查完成(其檢查日期僅限本校複試日前90天內有效)。
- 複試當日辦理體能測驗、口試、體檢現場檢查及審查指定醫院檢查完成之體格檢查表。
- 報到逾期或不到者,取消複試資格。
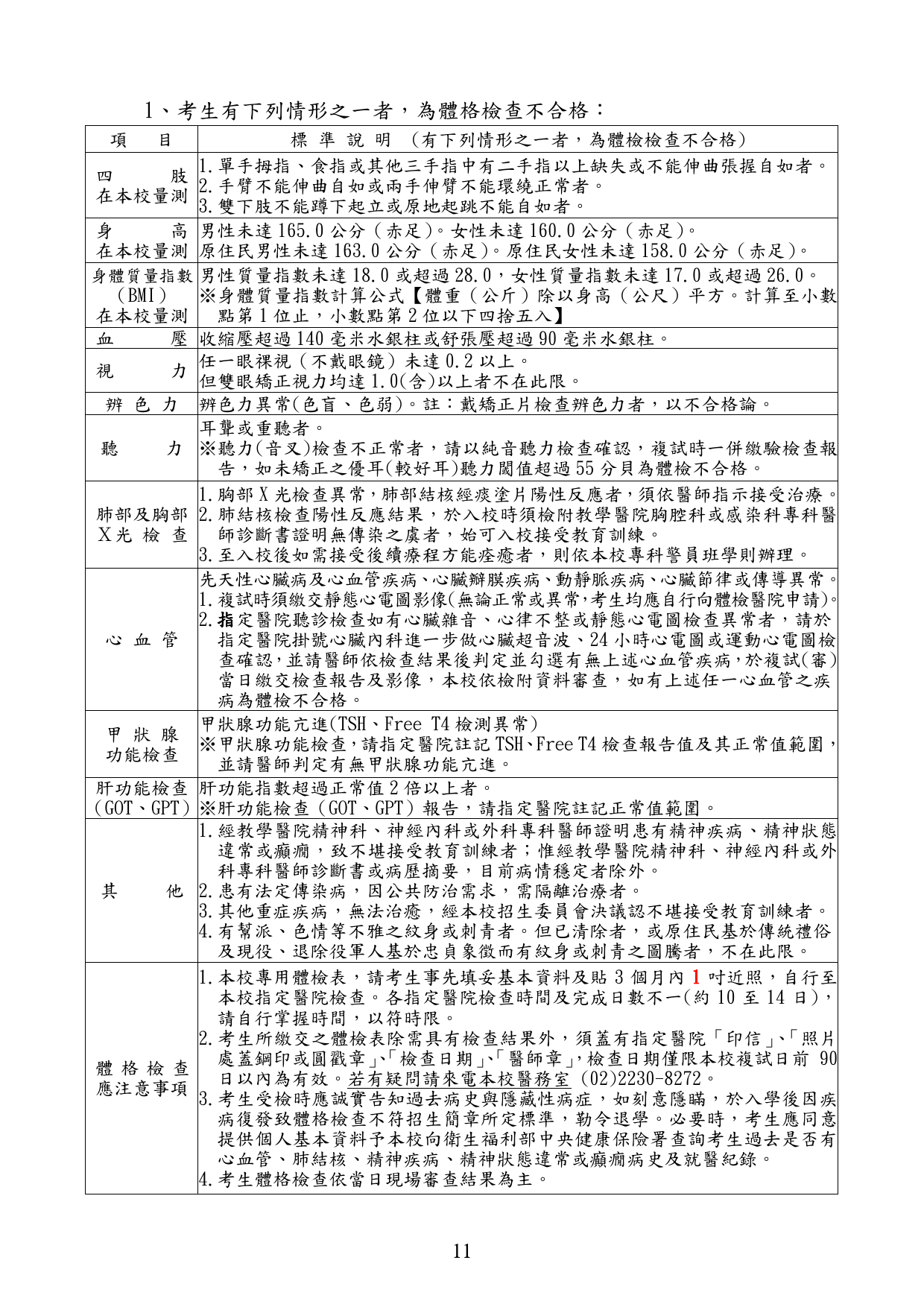
- 為避免體格檢查疑義,請考生詳閱複試體格檢查表背面標準說明,務必詳細檢視,不要有漏填、漏勾,複試日將依招生簡章規定審查,若有檢查項目不完全、欠缺檢查結果等情形,視為體檢不合格。
- 複試通知單
由警專統一寄發及2吋照片2張。
複試通知單表格內容,請先行用藍、黑色筆以正楷填寫,並貼妥身分證影印本,字跡請勿潦草。 - 國民身分證正本
影印本不採認,查驗後歸還。 - 高中(職)或以上學校畢業證書或同等學力證明
- 若畢業證書遺失,請先向原畢業學校申請畢業證明書
- 以上須持正本1份、影本1份
- 現場查驗正本(驗後返還)、收繳影本,請事先影印。
- 本校體格檢查表
(由本校寄發)至指定醫院檢查完成之「警專專科警員班正期學生組招生複試體格檢查表」(含靜態心電圖,無論正常或異常)。 - 請穿著乾淨輕簡T恤上衣、運動型短褲,或自行攜帶、現場更換
- 如穿著襯衫或牛仔褲等,(體檢及體測時)須現場更換本校備用的運動T恤及短褲(避免多人使用之虞,請自行準備)。
- 特種身分考生
須另外攜帶(皆正本或謄本正本):- 以退伍軍人身分加分考生:「退伍令正本」。
- 以原住民身分加分考生:「戶口名簿正本」或「戶籍謄本正本」。
- 以原住民文化及語言能力證明身分加分考生:「戶口名簿正本」或「戶籍謄本正本」,另需攜帶「原住民文化及語言能力證明正本」。
- 以因公死亡(或殉職)警察(消防、海巡)之子女身分加分考生:「銓敘部或權責機關審定函正本」及「全戶戶籍謄本正本」。
體檢內容
體測與口試
- 113/7/1-7/5 體能測驗
- 負重行走
1.男生負重40公斤連續行走達20公尺合格。
2.女生負重30公斤連續行走達20公尺合格。 - 立定跳遠
1.男生達190公分合格。
2.女生達130公分合格。 - 備註:
負重、立定跳遠未達標準者,當日重測次數至多 3 次為限。
- 考生有下列情形之一者,為口試不合格:
- 常識貧乏或對警察、消防、海巡專業觀念偏差。
- 口吃或口齒不清。
- 反應遲鈍或其他不適宜從事警政、消防、海巡工作。
- 複試當日,對於複試項目(體格檢查、體能測驗、口試)不合格考生,本校當場以書面通知考生知照,對於複試結果有疑義者,均得就不合格項目於複審日期到校接受重行審查。
- 複審日期:113 年 7 月 17 日上午,考生應於複審當日親自到場並攜帶證明文件(如指定醫院複檢之體檢表等),由本校就複試不合格項目重行審查,身高及身體質量指數(BMI)係現場檢查,未達標準者重測次數至多3次。身體質量指數(BMI),以身高、體重同 1 次量測值為準。複審仍不合格者,取消錄取資格。
- 有關複試項目疑問洽詢專線:
(1)體能測驗-訓導處教練組。(02-22300702)
(2)體格檢查-醫務室體檢組。(02-22308272)
(3)口試項目-訓導處訓育組。(02-22300763)
複試後注意事項
複試合格正取生:
- 本校於 113 年 7 月 29 日以掛號郵寄「複試合格及註冊入學通知單」,複試合格正取生於 113 年 8 月 5 日尚未收到者,請至警專網站查詢或向教務處註冊組查詢,電話:02-22396161、22396363。
- 複試合格正取生在收到警專的掛號通知郵件後,應於 113 年 8 月 9 日(通訊報到截止日)前,以郵戳為憑,掛號郵寄下列文件至本校辦理通訊報到,逾期未掛號郵寄者,取消入學資格,由複試合格備取生遞補入學:
- 學歷證件:(高中、高職以上畢業證書、歷年成績單、修業證明書或主管教育機關所發資格證明書正本)。
- 入學志願書正本:(簽章處均要簽名及蓋私章)。
- 入學保證書正本:(簽章處均要簽名及蓋私章,並須由連帶保證人之戶籍所在地轄區派出所查核)
- 113年 8月15日公告備取生第 1次遞補名單及電話通知。
- 第1次遞補備取生應於 113年 8月19新生註冊入學日,親自攜帶學歷證件正本、入學志願書正本、入學保證書正本等文件至本校辦理報到,逾期未報到者,取消入學資格。


